Many of us were taught that our brain has a primitive, “reptilian” part that drives our raw emotions and impulses, with a more modern, rational part layered on top to keep it in check. It turns out this popular “reptilian brain” idea is more of a myth than a fact. Modern brain science has shown that our brain didn’t evolve by simply stacking new parts on top of old ones. Instead, it evolved as a single, integrated system where all the regions work together from the very beginning.
This is actually great news for pscyhologists and their clients, working on understanding your own emotional experiences. It means that when you feel a strong emotion, you aren’t being hijacked by some ancient lizard brain. Your entire brain, including the areas for thinking and planning, is involved in creating that feeling. This interconnected design helps us respond to the world in a nuanced way, blending feeling and thought to navigate life’s challenges.
Table of Contents
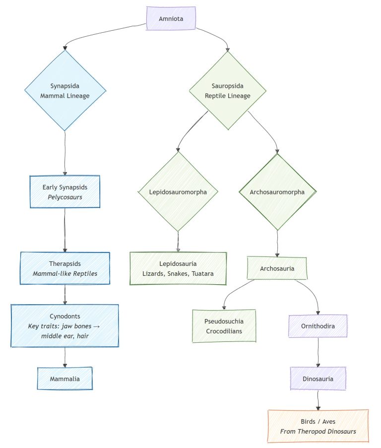
Reptilian Brain is Evolutionary Far
Modern neuroscience shows that mammals evolved from synapsids, a lineage distinct from true reptiles (sauropsids), with both groups diverging from a common early amniote ancestor around 320 million years ago. They ultimately trace back to tetrapod ancestors with fish-like traits.
Neural regions are shared among all vertebrates but differ primarily in proportion, functional specialisation, and connectivity, not in discrete evolutionary additions, as evidenced by parallel brain complexities in birds and mammals.

Brain Interconnectedness
If the old “reptile brain” model is wrong, how does your brain handle emotions? Think of it less like a battlefield between emotion and reason, and more like a complex orchestra playing a symphony. Brain regions like the amygdala, hippocampus, and areas of the cortex all play their instruments simultaneously. They are in constant communication, working together to produce your moment-to-moment experience.
For instance, your hippocampus is famous for its role in memory, but it also helps provide context for your fears and joys by talking to the emotional centres. At the same time, your “thinking” cortex is deeply involved in shaping and understanding your feelings.
This means that psychologists aren’t just helping you to silence one part of your brain but, helping all the parts communicate more effectively and harmoniously.
The Brain as a Prediction Machine
Imagine your brain not as a rigid hierarchy with primitive and advanced parts, but as a dynamic, interconnected network that constantly adapts to your experiences. It seamlessly blends awareness of your internal body states, like your heartbeat or hunger, with signals from the outside world to help you respond in the most helpful way.
Rather than just reacting to events, your brain is always working behind the scenes like a brilliant forecast system, predicting what you might need next to stay safe and fulfilled. This predictive ability allows you to navigate life with more grace and less surprise, making it a key player in your mental well-being.
Central to this system are specialised brain networks that shift their activity based on what you’re doing. When you’re daydreaming or reflecting on yourself, the default mode network is more active, while executive networks kick in when you need to focus on a task. These networks don’t work in isolation; they collaborate like a well-rehearsed team, ensuring that your thoughts, feelings, and actions are in sync.
Understanding this can empower you, because it shows that your brain is designed for flexibility and growth throughout your life, especially as these connections mature into your mid-twenties.
Emotions are a Brain-Region Team Effort
Gone are the days when we thought managing emotions was just about your “thinking brain” controlling your “emotional brain.” Now, we know it’s a coordinated effort involving multiple brain regions working together.
For instance, when you successfully calm yourself down, it’s often because areas like the prefrontal cortex are communicating effectively with emotional centres like the amygdala, reducing overreactions. This balanced connectivity is like having an internal support team that helps you respond to stress with clarity instead of overwhelm.
Your ability to regulate emotions isn’t fixed; it varies from person to person and can be strengthened over time. Factors like early life stress might make these connections more vulnerable, but practices like mindfulness or cognitive reappraisal, where you reframe a situation, can improve this network’s harmony.
Interestingly, hormones and individual traits play a role too, which is why some people might naturally have different patterns of brain activity. Regardless, learning to support this inner teamwork is a journey, and small steps can lead to meaningful changes in how you handle life’s ups and downs.
What We Can, and Can’t, Learn from Animal Studies
Animal research has provided invaluable clues about how brains work, but it’s important to understand its limits. For example, the prefrontal areas in rodents don’t perfectly match those in humans, so psychologists must be careful when translating findings.
The strongest insights come when animal studies are supported by human research or other types of evidence, helping us build a more reliable picture. This careful approach ensures that the strategies we develop for mental wellness are grounded in solid science, not oversimplified assumptions.
Brain Scans are just Part of the Puzzle
When we look at human brain activity using tools like fMRI (a machine that measures brain activity by detecting changes in blood flow), we see where the brain is working harder, but this doesn’t tell us why.
To truly understand how a brain region contributes to your emotions, psychologists need additional evidence, like studying what happens after an injury or during targeted interventions. So, while brain scans are fascinating, they are just one piece of the puzzle in understanding your unique mental landscape.
When Brain Networks Fall Out of Sync
In conditions like bipolar disorder, we see what happens when the brain’s emotion networks become unbalanced. There is often overactivity in emotional centres like the amygdala alongside underactivity in regions that help with cognitive control. This can disrupt the natural flow between feeling and regulating, making it harder to manage mood shifts.
Fortunately, treatment often helps restore better communication within these networks, offering real hope for recovery.
Growing evidence also suggests that inflammation in the body can interfere with the brain’s emotional networks. High levels of inflammatory markers have been linked to both heightened and blunted emotional responses in people with mental health challenges. While the exact ways this happens are still being explored, it highlights how closely our physical health and emotional well-being are connected, and why holistic care matters.
Hidden Forces Leading to Instant Reactions
Beneath the higher brain regions involved in thinking and reflection, there are deep structures that coordinate your most immediate survival responses. This fact likely lead to the incorrect “reptilian” brani theory – an unconscious brain region overtaking the new regions.
Areas like the periaqueductal grey and hypothalamus work with the limbic system to launch rapid defensive reactions, think of your heart racing before you even fully recognise a threat. These systems ensure your safety by preparing your body to act in a flash, long before your conscious mind has caught up.
However, it’s important to understand that these deep brain areas don’t work alone; they are in constant dialogue with cortical networks. This means that your lightning-fast reactions are continually being shaped and contextualised by your slower, more reflective thoughts. Understanding this helps normalise those moments when you react strongly; it’s not a flaw, but part of a sophisticated brain system designed to protect you.
Therapy Reshapes Your Brain
When you engage in therapies like Cognitive Behavioural Therapy (CBT), it’s not just your thoughts and behaviours that change, your brain physically transforms too. Research using brain scans shows that successful CBT leads to increased activity in the prefrontal cortex, which helps with planning and reasoning, while calming overactivity in emotional centres like the amygdala.
This rebalancing act strengthens the connections between these regions, making it easier to manage intense feelings over time. Think of it as training your brain’s internal team to work together more harmoniously, much like practising a skill until it becomes second nature.
These brain changes are a positive sign that therapy is working, but they’re not yet a one-size-fits-all measure for everyone. While it’s encouraging to see how your efforts can rewire neural pathways, psychologists are still validating how to best use this information in everyday care. What matters most is that you’re taking steps to support your mental health, and your brain is adapting in response, proof that growth and healing are always within reach.
Chronic Pain and Emotion Regulation
Did you know that learning to regulate your emotions can also lessen physical pain? Treatments that combine emotion-focused strategies with standard pain management have been shown to reduce discomfort by retraining how the brain processes both feelings and physical sensations.
This happens because the same neural networks involved in emotion regulation, like those connecting the prefrontal cortex and limbic system, also influence pain perception. By addressing emotional distress, you’re indirectly soothing the pathways that amplify pain.
When your psychologist incorporates mindfulness or cognitive techniques into pain care, it isn’t about ignoring your physical symptoms; it’s about helping you to influence them. Many people find that as they become more skilled at navigating their emotions, their pain becomes more manageable. This integrated approach highlights how caring for your mind is a vital part of caring for your body.
Supporting Your Healing Journey
Your brain is not divided into competing parts but functions as a collaborative team. When you feel emotionally overwhelmed, it’s not because a “primitive” or “reptilian” brain has taken over; instead, it’s a sign that communication within your brain’s networks, such as those linking the prefrontal cortex with the amygdala, could use better coordination.
The good news is that therapies, like CBT and mindfulness, can strengthen these connections, helping to calm overactive emotional centres and enhance your natural regulation abilities. This means that with practice and support, you can guide your brain toward greater equilibrium.
Remember, those instant, intense reactions you might experience are often driven by deep brain structures like the periaqueductal grey, which work with higher regions to keep you safe. Rather than fighting these responses, you can learn to acknowledge them as part of your brain’s protective design, then gently integrate slower, reflective thinking to navigate challenges.
By combining strategies that target different aspects of your brain’s network, such as cognitive reappraisal, emotion-focused pain management, or neurofeedback, you’re not just managing symptoms but fostering lasting resilience. Your brain’s adaptability is your greatest ally, and every step you take toward understanding it is a step toward greater emotional freedom.
Please note that this blog post by Personal Psychology, psychologists in North Sydney, and is not intended to provide professional advice. If you or someone you know is experiencing mental health difficulties, it is important to seek help from a qualified healthcare professional.





